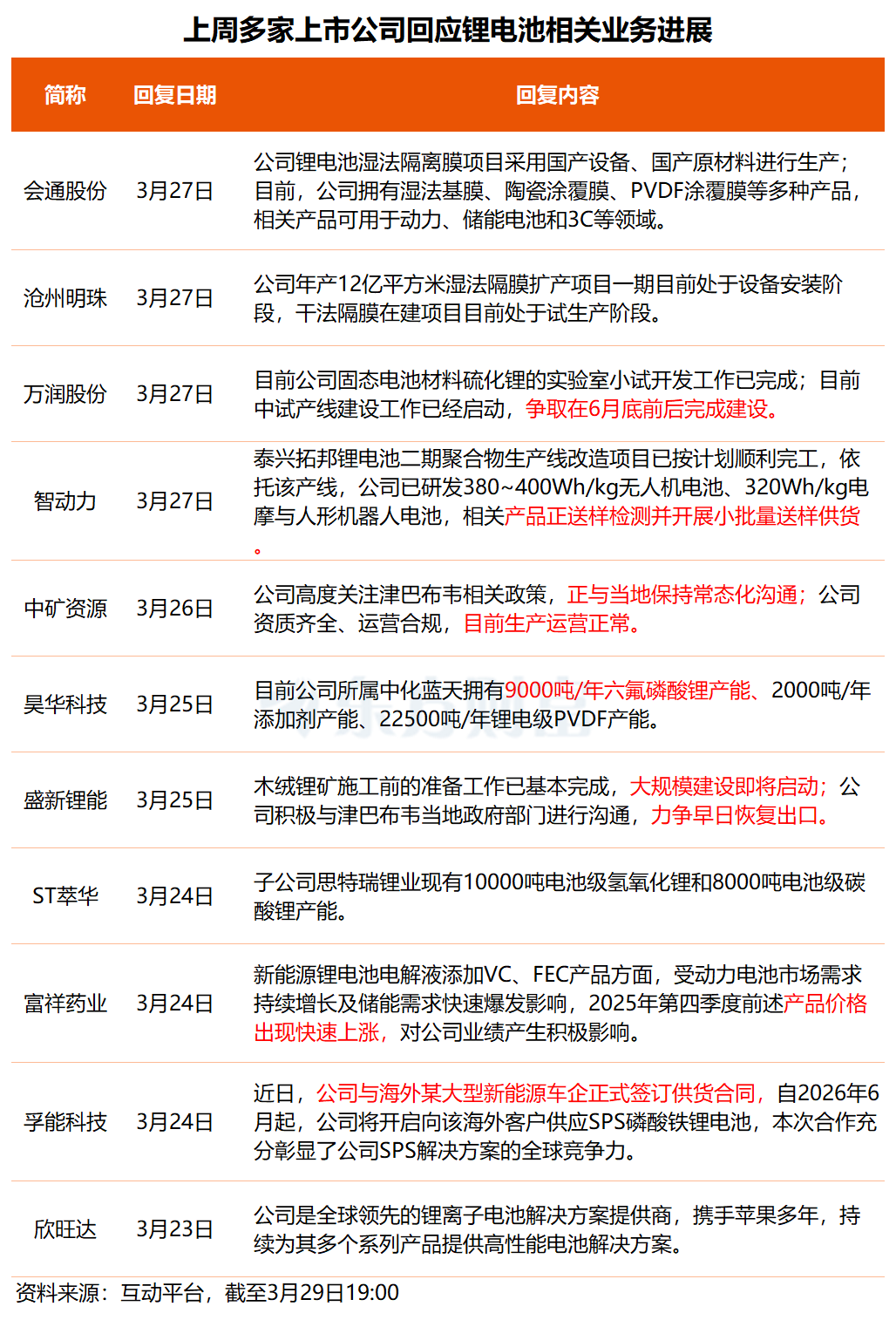
-
热文十大机构论市:转机就在四月 牛市氛围还在
2026-04-13 -
热文将被实施其他风险警示,雪浪环境4月13日停牌一天
2026-04-12 -
热文今年新增装机规模或增超60%!储能概念集体拉升
2026-04-11 -
热文4月9日晚间沪深上市公司重大事项公告最新快递
2026-04-10 -
热文三大外资巨头抱团买入!外资正密集布局中国医药股
2026-04-09 -
热文“东升西落”!化工疯狂涨停潮 或开启新一轮上行周期(附股)
2026-04-08









